疑问解答
新零售分账解决方案:拉卡拉分账通混合支付场景下的手续费深度解析

新零售分账解决方案:拉卡拉分账通混合支付场景下的手续费深度解析

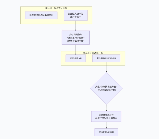
新零售分账解决方案:拉卡拉分账通混合支付场景下的手续费深度解析一、新零售混合支付场景与分账挑战新零售业...

疑问解答 2025-12-22
拉卡拉分账系统API集成全攻略:零办理费与技术服务费详解

拉卡拉分账系统API集成全攻略:零办理费与技术服务费详解

拉卡拉分账系统API集成全攻略:零办理费与技术服务费详解一、分账系统费用结构全景拉卡拉分账系统采用“零开...

疑问解答 2025-12-22
揭秘拉卡拉“空中分账”:功能本质、结算逻辑与零费用背后的成本

揭秘拉卡拉“空中分账”:功能本质、结算逻辑与零费用背后的成本

揭秘拉卡拉空中分账:功能本质、结算逻辑与零费用背后的成本一、核心定义:“空中分账”是什么?“空中分账”并非...

疑问解答 2025-12-22
拉卡拉分账通2025官方费用标准:办理费用与分账手续费详解

拉卡拉分账通2025官方费用标准:办理费用与分账手续费详解

拉卡拉分账通2025官方费用标准:办理费用与分账手续费详解作为一项专业的资金分账解决方案,拉卡拉分账通在2025...

疑问解答 2025-12-19
降本增效:选择拉卡拉分账通,在办理费用与分账手续费上的双重优势

降本增效:选择拉卡拉分账通,在办理费用与分账手续费上的双重优势

降本增效:选择拉卡拉分账通,在办理费用与分账手续费上的双重优势在平台经济与共享商业业态蓬勃发展的今天,高效...

疑问解答 2025-12-19
拉卡拉分账通结算账户能绑定私人的吗?

拉卡拉分账通结算账户能绑定私人的吗?

拉卡拉分账通结算账户能绑定私人的吗?拉卡拉分账通的结算账户**支持绑定私人(个人)账户**。拉卡拉官方资料明确...

疑问解答 2025-12-19
拉卡拉分账系统:合规分账,央行认证系统,资金隔离零风险

拉卡拉分账系统:合规分账,央行认证系统,资金隔离零风险

拉卡拉分账系统:合规分账,央行认证系统,资金隔离零风险拉卡拉分账系统作为央行认证的合规解决方案,通过持牌清算...

疑问解答 2025-12-18
拉卡拉分账系统: 一键分账+自动对账,财务效率直接提90%的秘密

拉卡拉分账系统: 一键分账+自动对账,财务效率直接提90%的秘密

拉卡拉分账系统:一键分账+自动对账,财务效率直接提90%的秘密拉卡拉分账系统通过自动化分账引擎、多维度对账功...

疑问解答 2025-12-18
拉卡拉空中分账和支付宝分账系统哪个更好用?

拉卡拉空中分账和支付宝分账系统哪个更好用?

拉卡拉空中分账和支付宝分账系统哪个更好用?若企业需要全场景覆盖、复杂分账规则、跨境支付及高度合规性,拉卡...

疑问解答 2025-12-18
2025 年主流分账系统品牌推荐

2025 年主流分账系统品牌推荐

2025年主流分账系统品牌推荐在2025年,主流分账系统品牌中,简米(Ping++)云分账、拉卡拉空中分账、支付宝分账系统...

疑问解答 2025-12-18

精品案例

免费aip接口申请:232959

已有 3659 人申请成功
  • 姓名*
  • 电话*
  • 备注   
  • 提交(限量免费api接口提供,领完即止)
友情链接:
立即咨询
在线留言
顶部

截屏,微信识别二维码

微信号:18086829649

(点击号码复制,添加好友)

关闭